Instance Verification Kit (IVK)
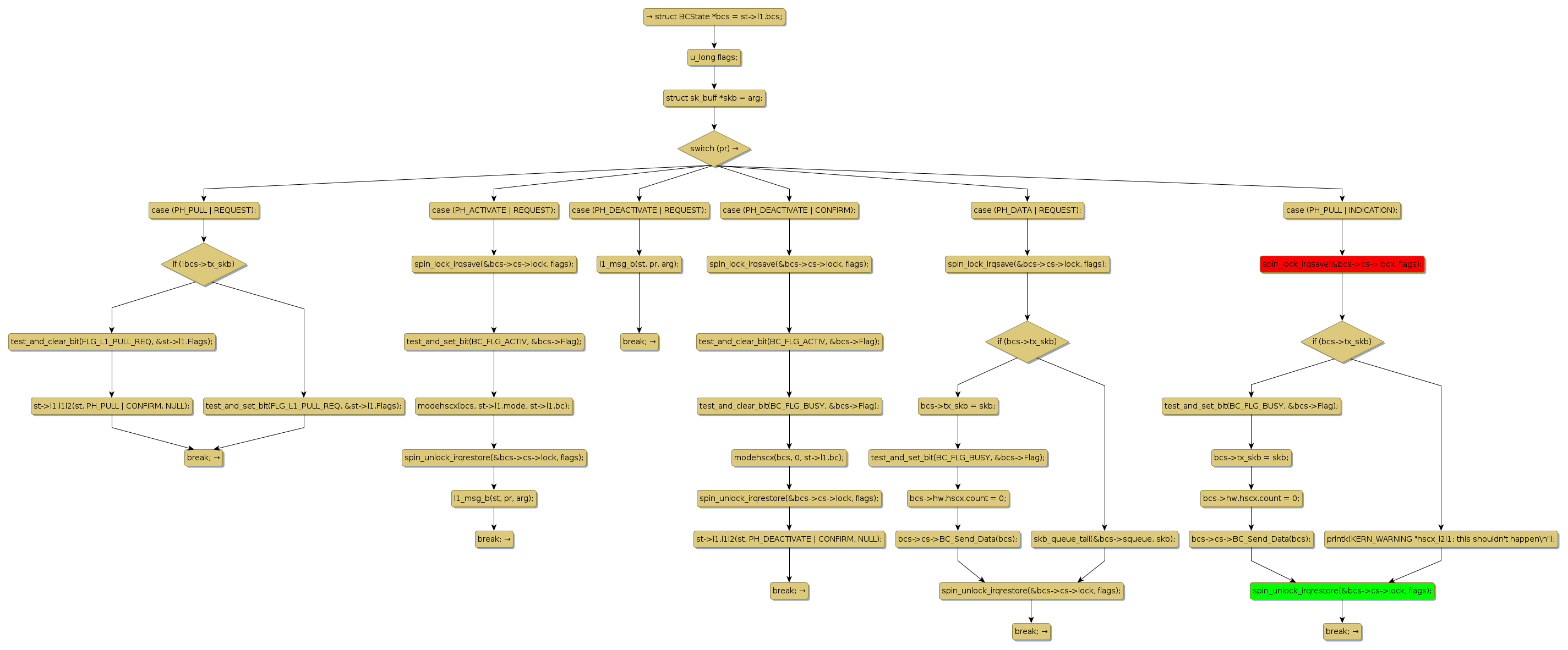
spin lock @ [3214+41+/linux-3.19-rc1/drivers/isdn/hisax/hscx.c]
Instance Signature: lock
|
The Matching Pair Graph:
|
|
Function Name
|
Control Flow Graph (CFG)
|
Events Flow Graph (EFG)
|
Source Correspondence
|
|
hscx_l2l1
|
|
|
[2709+9+/linux-3.19-rc1/drivers/isdn/hisax/hscx.c]
|